愤怒循环手机版下载:一场关乎生死的轮回狼人杀
你是否厌倦了千篇一律的视觉小说?是否渴望一场真正烧脑、沉浸感拉满的悬疑冒险?《愤怒循环手机版》(Raging Loop),这款被无数玩家奉为“神作”的悬疑解谜游戏,将为你带来前所未有的体验。它还有一个更广为人知的名字——《人狼村之谜》。在游戏中,你将扮演迷路的旅人房石阳明,误入与世隔绝的休水村,被迫参与一场名为“黄泉忌之宴”的死亡游戏。这里的狼人杀是真实的,投票出局意味着真正的死亡。但别担心,你拥有逆转命运的关键能力——“死亡回溯”。本文将为你全面解析这款游戏的魅力所在,并提供详尽的玩法指南与结局脉络,助你开启这场惊心动魄的轮回之旅。
核心玩法揭秘:在死亡轮回中寻找生机
《愤怒循环手机版》的核心魅力,在于其独创的“轮回推理”系统。这绝非简单的读档重来。
- 死亡即线索:你的每一次死亡都不是终点,而是解开谜团的关键一步。主角拥有的“回溯”能力,让你能在死后保留记忆,回到过去的任意时间节点。这意味着,你需要主动拥抱“坏结局”,从中收集情报碎片,像拼图一样逐步拼凑出休水村杀人规则的真相。
- 沉浸式狼人杀叙事:游戏完美融合了桌游“狼人杀”的规则与日式恐怖民俗。白天,你需要参与村民讨论,找出隐藏的“狼”;夜晚,则需提防致命的袭击。游戏还引入了“蛇”、“蜘蛛”等特殊身份,极大地丰富了策略深度和心理博弈的乐趣。
- 高自由度的多线剧情:你的每一个选择都至关重要,会引向截然不同的分支与结局。游戏贴心地提供了“剧情钥匙”系统和清晰的“路线图”功能。前者能帮你解锁隐藏选项,后者则允许你自由跳转到任意已解锁的剧情节点,方便你探索所有可能性,大大提升了重复游玩的价值。
新手入门指南:轻松掌握轮回法则
对于初次接触《愤怒循环中文版》的玩家,掌握以下要点能让你更快融入这个诡异的世界。
- 初入休水村:成功下载并安装游戏后,你将跟随角色李花子的引导,逐步了解游戏的基本操作和“黄泉忌之宴”的核心规则。请务必耐心阅读文本,这是理解一切的基础。

图片描述:游戏初始引导界面,角色李花子正在向玩家讲解基本的游戏规则和背景。
- 沉浸阅读体验:本作本质是一款顶级的视觉小说,精彩的剧情和细腻的人物刻画是其灵魂。请享受阅读过程,通过大量的文本对话深入了解每个角色的性格与秘密。

图片描述:游戏剧情对话截图,展示了精美的日式角色立绘和清晰的文字对话框,沉浸感十足。
- 关键选择时刻:游戏中会出现许多影响剧情走向的选项。无需为暂时缺少“剧情钥匙”而焦虑,随着流程推进,你自然能收集到它们,从而打开之前无法触及的故事分支。

图片描述:游戏中出现重要剧情选项的截图,玩家的选择将直接影响故事发展。
- 善用路线图:游戏内置了非常方便的“分支路线图”功能。你可以随时查看已解锁的所有剧情线路,并快速跳转到任意决策点。这意味著你无需频繁手动存档,可以更自由地探索不同选择带来的结果。

图片描述:游戏分支路线图界面截图,以树状图形式清晰展示了所有已解锁的剧情分支和结局。
多周目结局脉络解析
《愤怒循环》的真正故事,需要你通过多个周目的轮回才能完全揭开。以下是对各周目关键走向的梳理(含剧透,请谨慎阅读):
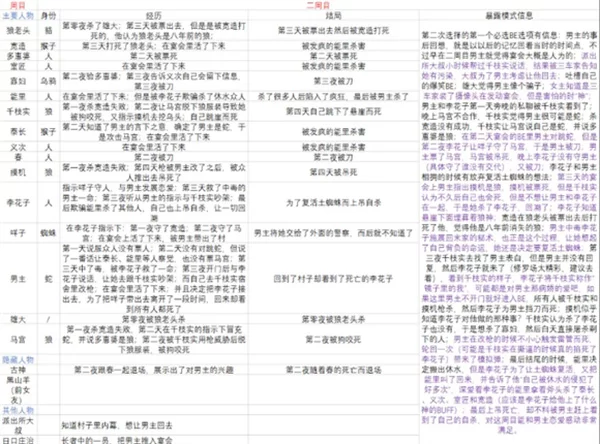
- 一周目·初探死局:这是信息的原始积累阶段。你可能会经历狼老头被千枝实反杀、宽造首夜遇害、多惠婆在第四天被泰长杀死等多种残酷结局。这一周目的目标是尽可能多地触发事件,收集“记忆碎片”。

图片描述:一周目某个结局的剧情截图,氛围阴森,暗示了角色的悲惨命运。
- 二周目·策略调整:利用一周目的知识,尝试改变投票策略和夜间行动。你可能会看到狼老头在第三天被票出后遭宽造复仇,宽造本人却被发狂的能里所杀等新的连锁反应。世界线的变动开始显现。

图片描述:二周目剧情发展截图,角色关系与一周目相比产生了微妙变化。
- 三周目·深入核心:随着关键人物接连以不同方式退场,真相的轮廓逐渐清晰。多惠婆、寡妇、能里相继被票出,千枝实首夜自杀,泰长在第四夜被刀……这些事件将引导你接近仪式与传说的核心。

图片描述:三周目关键剧情截图,故事开始触及村庄古老的秘密。
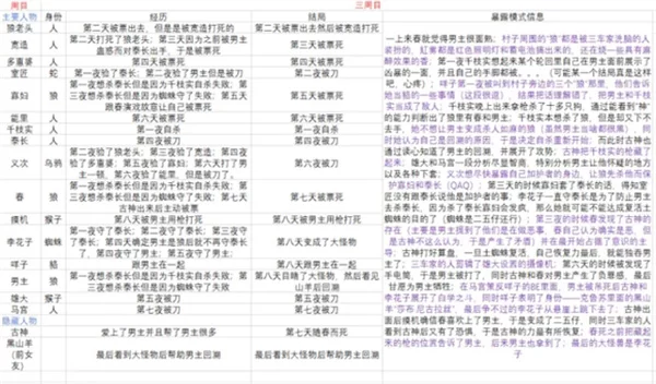
- 四周目·真相与救赎:在无数次轮回后,男主房石阳明终于与千枝实确认了彼此都拥有“回溯”的记忆。跨越轮回的羁绊得以建立,在经历了诸多碎片般的共同回忆后,两人最终走向了彼此,达成了充满希望的真结局。

图片描述:四周目真结局截图,画面氛围温暖,主角二人终于迎来了来之不易的平静。
愤怒循环小编评测
作为一款悬疑解谜类视觉小说的巅峰之作,《愤怒循环手机版》带给我的震撼久久不能平复。它绝非简单的“可以玩的狼人杀”,而是一部将轮回设定、心理博弈、民俗恐怖和人性探讨完美融合的互动艺术。其最精妙的设计在于,它将玩家的“挫败感”(死亡)转化为驱动剧情和探索的核心动力。每一次回到循环起点,你都不是一无所获,而是带着新的情报,像一个真正的侦探般重新审视所有人的言行。这种“越死越强”的体验独一无二。
游戏的文本量巨大但绝不枯燥,角色塑造极其丰满,每个村民都不是简单的功能牌,他们有自己的欲望、秘密和挣扎。多周目、多结局的设定保证了数十小时的沉浸体验。如果你在寻找一款能真正燃烧脑细胞、触动情感,并且值得反复品味的神作级手游,那么《愤怒循环中文版》绝对是你的不二之选。准备好进入休水村,开始你的无限轮回了吗?