SKIP官方正版下载:一键跳过广告,畅享纯净手机体验
你是否厌倦了每次打开APP时漫长的开屏广告等待?SKIP官方正版正是为你量身打造的解决方案。作为一款专为安卓用户设计的免费开源工具,它能智能识别并自动跳过各类开屏广告,无论是视频、音频还是弹窗广告,都能轻松应对。无需复杂设置,无需Root权限,SKIP官方正版下载安装后即可显著提升应用启动速度,为你节省宝贵时间,带来前所未有的流畅使用体验。本文将为你全面解析SKIP官方正版的功能特色、详细使用方法,并解答常见疑问,助你轻松告别广告困扰。
核心功能解析:SKIP官方正版如何重塑你的手机体验
SKIP官方正版的核心价值在于其高效、智能的广告跳过能力。它不仅仅是一个简单的屏蔽工具,更是一个提升整体手机使用效率的助手。
- 智能识别,全面覆盖:软件采用先进的识别算法,能够精准捕捉京东、淘宝、爱奇艺等主流应用,乃至众多小众应用的开屏广告。无论是静态图片、动态视频还是带有“跳过”按钮的交互式广告,它都能迅速响应。
- 极速跳过,无缝衔接:其“自动跳过”功能反应迅捷,几乎在广告出现的瞬间就完成跳过操作,让你感觉像是直接进入了应用主页,彻底告别了恼人的等待。
- 轻量运行,后台保活:软件体积小巧,占用内存和电量极少。通过合理的“应用保活”设置,它能稳定在后台运行,确保广告跳过功能持续有效,而不会拖慢手机速度。

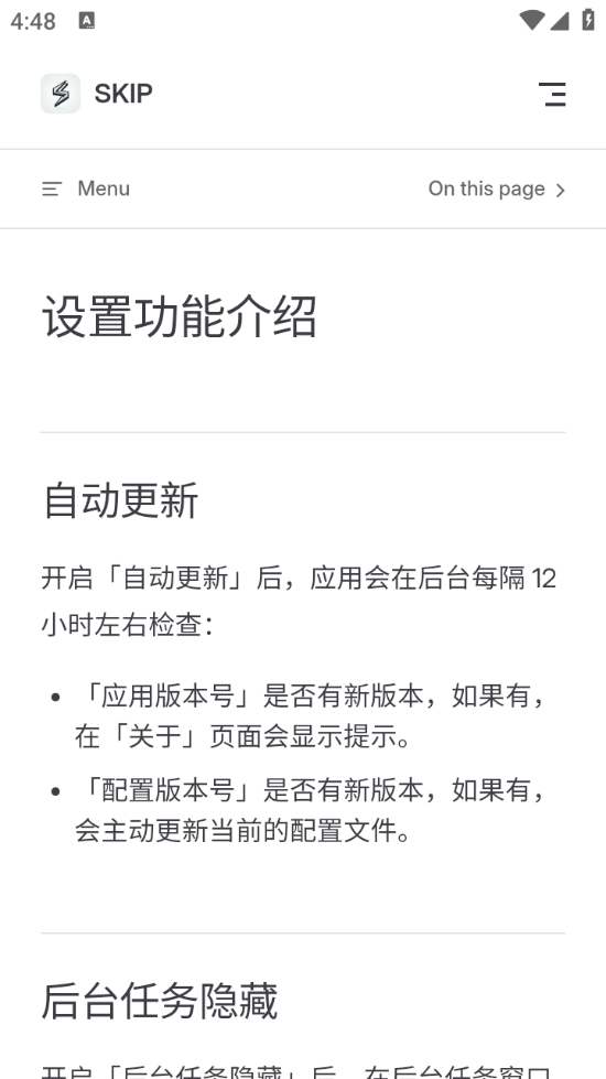
SKIP官方正版主界面简洁直观,核心功能一目了然。
手把手教程:SKIP下载安装与快速设置指南
完成SKIP官方正版下载后,只需简单几步设置,即可开始享受无广告的清爽世界。
- 下载与安装:从安全可靠的渠道获取SKIP官方正版安装包,完成安装后打开应用。
- 授予必要权限:首次启动时,仔细阅读并同意软件的免责声明,这是使用所有功能的前提。
- 启动核心服务:在软件主界面,点击最显眼的【启动】按钮。
- 开启无障碍服务:这是最关键的一步。系统会跳转到设置页面,你需要从“已下载的应用”列表中找到“SKIP”,并开启其“无障碍服务”。此权限是软件实现自动点击“跳过”按钮的基础。
- 确认并完成:勾选同意选项,点击确定,即可返回SKIP主界面。此时服务已激活,你可以打开其他应用测试效果了。

在系统设置中为SKIP开启无障碍服务,是保证其功能正常运行的核心步骤。
用户最关心的SKIP官方正版常见问题解答
对于一款功能型工具,用户总会有一些疑虑。以下汇总了关于SKIP官方正版的几个关键问题。
- 兼容性如何?是否支持我的手机?
SKIP官方正版对安卓系统有较好的兼容性,尤其在小米、红米等品牌上经过大量测试,运行稳定。对于其他品牌机型,大部分也能正常使用,用户可下载后亲自测试。
- 开启无障碍服务是否安全?
非常安全。SKIP是一款开源软件,其代码公开透明,被众多开发者审查。它申请“无障碍服务”权限仅用于模拟点击广告的“跳过”按钮,不会窃取你的隐私信息或进行其他恶意操作。
- 软件会耗电或卡顿吗?
在正常使用下,SKIP的资源占用极低,几乎不会感知到其对电量和性能的影响。确保在设置中开启“应用保活”,可以避免因系统清理后台导致功能失效。
- 需要Root手机吗?
完全不需要!SKIP官方正版的设计初衷就是让所有用户都能免Root使用,通过标准的安卓无障碍功能实现广告跳过,最大程度降低了使用门槛和风险。
SKIP官方正版小编评测
经过深度体验,SKIP官方正版确实是一款能切实提升幸福感的实用工具。完成SKIP官方正版下载安装后,最直观的感受就是“快”。以往被广告占据的碎片时间被节省下来,手机操作变得行云流水。其开源特性也让人用得放心,无需担忧隐私问题。对于饱受开屏广告困扰的安卓用户来说,这无疑是一款值得尝试的利器。操作简单,效果立竿见影,堪称手机必备的优化神器。如果你也想让手机体验更纯净、更高效,不妨立即行动,体验SKIP官方正版带来的改变。